多知网5月28日消息,近日,深圳市政府发布了《关于鼓励社会力量兴办教育加快民办学校优质特色发展的意见》征求意见稿。
在这份意见稿中,深圳市教育确立的发展目标是,经过5-10年时间,形成政府保基本、市场供高端的公民办教育协调共生发展。
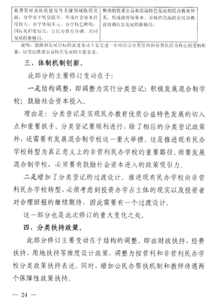
此外,该意见发布之日起,现有民办学校按非营利性和营利性进行分类登记,3年内登记完毕。其中,营利性民办学校占民办学校总体的30%,并且应以高中教育为主。
该意见还包括了关于民办学校的学费收取、学费调整时间、教师培训、多种资本投资民办学校、降低民办学校办学成本、鼓励通过并购的方式实现集团化办学等等。
民办学校建立财务预决算制度,每年的财务预算情况和决算情况报主管教育部门备案。逐步建立民办学校全部收费委托银行代收制度,形成民办学校办学风险预警和干预机制。
鼓励民办中小学开设多语种课程、特色课程,开展小班化教学。
民办学校教师继续教育、教科研、个人信息档案和师德档案与公办教师实行统一管理。市、区财政安排民办中小学教师培训经费。
开展公、民办学校结对帮扶,支持公办学校老师到民办学校交流、挂职,保留原公立学校老师的编制、待遇。
探索学校收费权质押贷款机制,鼓励有条件的营利性民办学校通过资本市场融资。
以下为《关于鼓励社会力量兴办教育加快民办学校优质特色发展的意见》征求意见稿全部内容:
























