多知网7月28日消息,今日厦门银润投资股份有限公司(以下简称“银润投资”)发布公告,拟通过定向增发筹资不超过55亿元人民币,其中约23亿元用于收购学大教育。
银润投资本次非公开发行股票事项的方案为:
银润投资拟向西藏紫光育才教育投资有限公司、长城嘉信资产管理有限公司、西藏健坤长青通信投资有限公司、舟山学思股权投资合伙企业(有限合伙)、西藏乐金兄弟投资有限公司、西藏乐耘投资有限公司、西藏谷多投资有限公司、西藏科劲投资有限公司、北京国研宝业投资管理有限公司、以及以学大教育签约及领酬员工为参与对象设立的银润投资首期 1 号员工持股计划非公开发行股票287,506,530股,募集金额不超过55亿元人民币。
除了将约23亿元用于收购学大100%股份外,这部分资金还将用于设立国际教育学校投资服务公司以及在线教育平台建设。具体如下表:

银润投资拟以2.75 美元/股(合 5.5 美元/ADS)收购学大教育集团在纽约证券交易所挂牌交易的100%股权,收购总价款约为3.69亿美元。
具体收购方式为,银润投资拟在境外设立全资子公司,以现金方式吸收合并收购学大教育。同时,作为上述交易的先决条件,公司应在吸收合并学大教育合并交割前,完成对学大信息 100%股权的收购以及 VIE 架构的拆除。
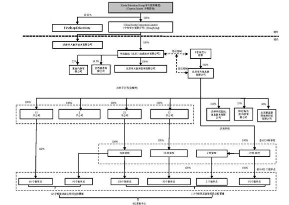
学大教育的组织架构情况如下图所示:

学大教育的VIE架构情况:
学大教育通过全资子公司中华学大在境内设立了外商独资企业学成世纪(北京)信息技术有限公司(以下简称“学成世纪”)。学大教育通过学成世纪与北京学大信息技术有限公司(简称“学大信息”)以及其股东等的一系列协议和/或合同安排(即VIE协议控制),实现了对学大信息的有驾校控制,将学大信息变为学大教育的可变利益实体。
截至本公告披露日,学大教育发行在外的普通股为125,393,207股股份,公司库存股为9,366,032股,可行权为 4,478,099 股股份的已授予的公司股票期权,发行在外的限制性股份单位为6,729,484股。
在周一中概股普跌的情况下,学大教育受益于私有化消息,收盘价为4.82元,大涨50.63%。(多知网 Cindy)